Menu
全部卡牌
指南
入门指南
进阶指南
牌阵
无牌阵
线性牌阵
因果
四季建议
二选一
认知三角
十二因缘
自定义
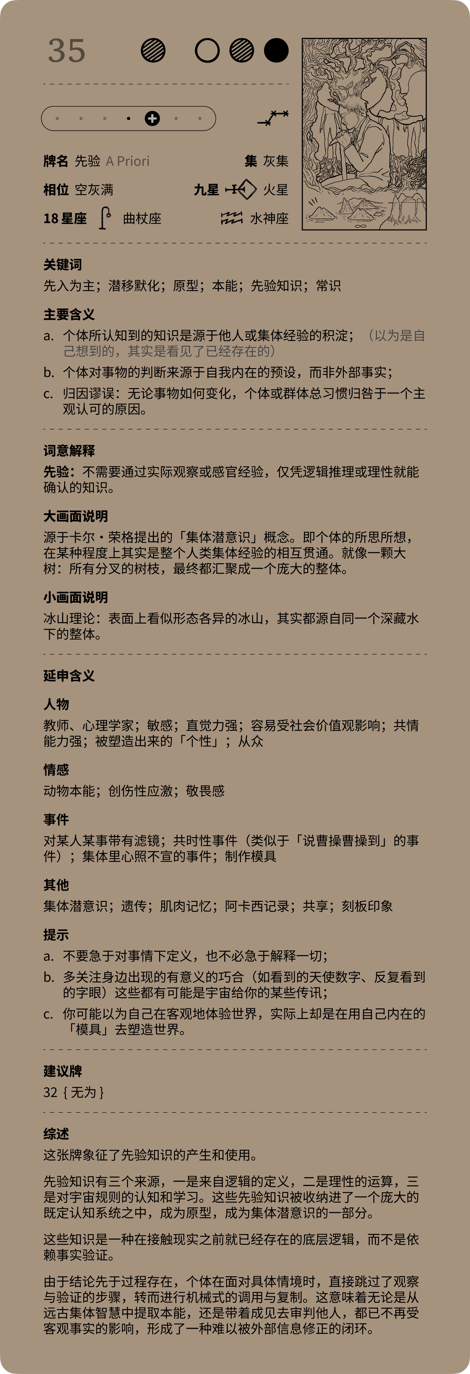
先验
Updated on
2026/04/03
Related posts
隐现
新锐
聚焦
瓶颈
领悟
偏见
钻研
推演
无为