Menu
全部卡牌
指南
入门指南
进阶指南
牌阵
无牌阵
线性牌阵
因果
四季建议
二选一
认知三角
十二因缘
自定义
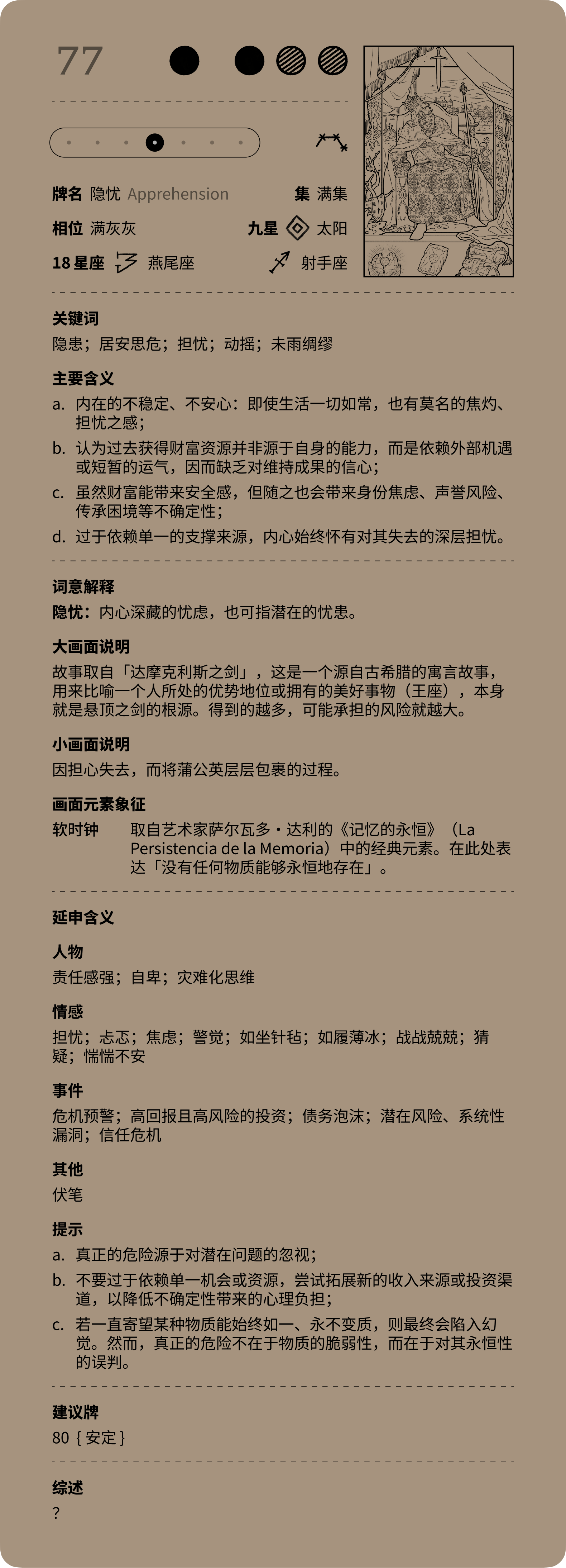
隐忧
Updated on
2026/04/03
Related posts
转念
万象
犬儒
业力
迷途
无为
萌发
认知失调
多元