Menu
全部卡牌
指南
入门指南
进阶指南
牌阵
无牌阵
线性牌阵
因果
四季建议
二选一
认知三角
十二因缘
自定义
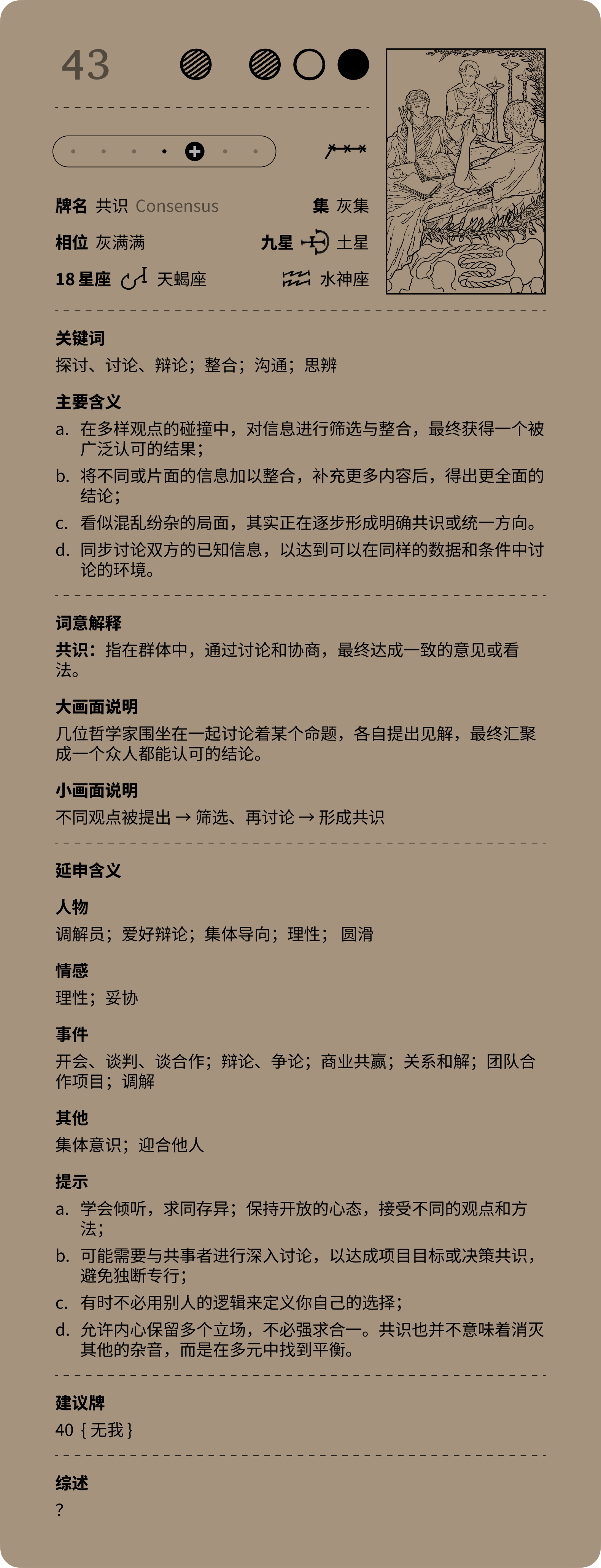
共识
Updated on
2026/04/03
Related posts
新锐
瓶颈
偏见
出离
偏执
转达
聚焦
无为
局限