Menu
全部卡牌
切换牌组
阿卡西之眼 · 雷诺曼
像素雷诺曼
指南
塔罗介绍
初学者指南
进阶指南
速查表
行星
星座
塔罗与占星
卢恩符文
元素
卡巴拉
对照表
牌阵
线性牌阵
自定义
二选一
时间线牌阵
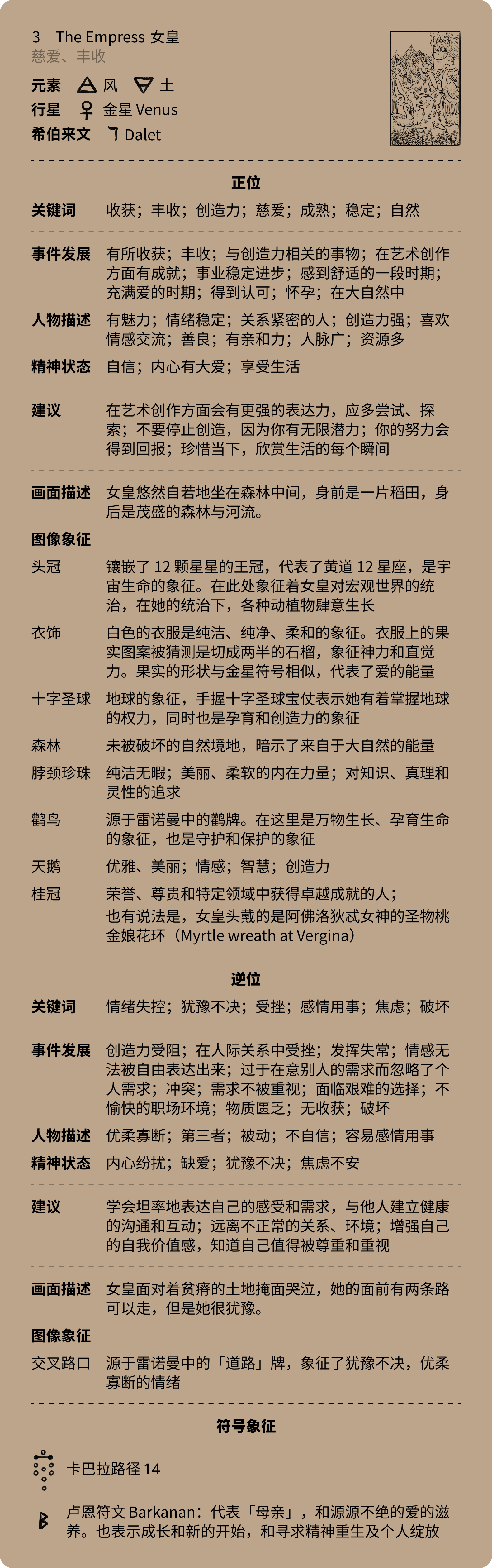
画像
无意识之山
维纳斯
八面体
质点
凯尔特十字
求索
Updated on
2025/11/26
Related posts
瓶颈
犬儒
指引
领悟
观照