Menu
全部卡牌
指南
入门指南
进阶指南
牌阵
无牌阵
线性牌阵
因果
四季建议
二选一
认知三角
十二因缘
自定义
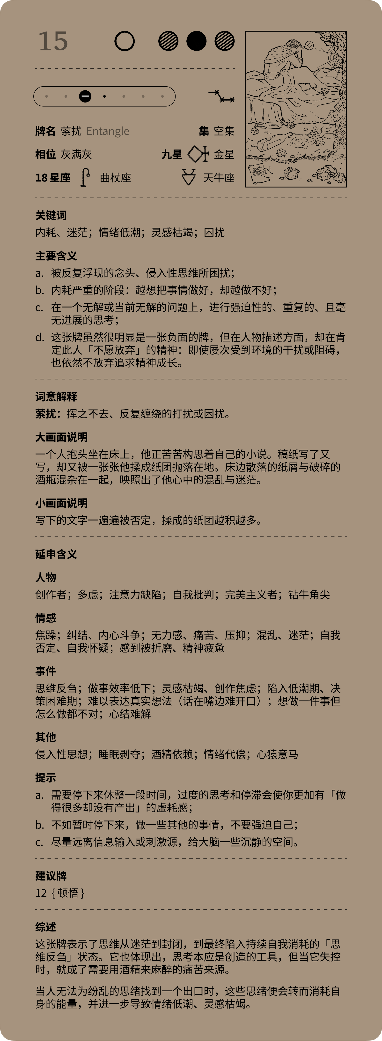
萦扰
Updated on
2026/04/03
Related posts
瓶颈
回避
正见
指引
闪念
领悟
隐现
迷途
放弃