Menu
全部卡牌
指南
入门指南
进阶指南
牌阵
无牌阵
线性牌阵
因果
四季建议
二选一
认知三角
十二因缘
自定义
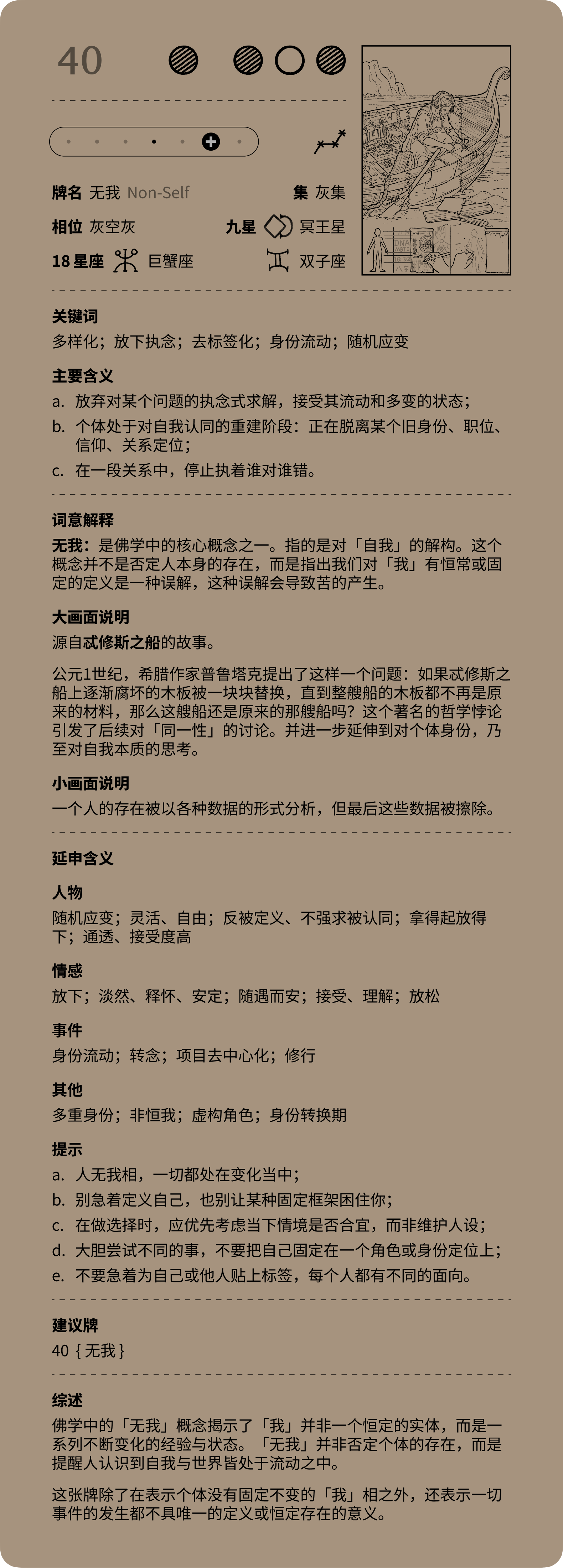
无我
Updated on
2026/04/03
Related posts
指引
顿悟
哲思
钻研
正见
启示
法执
无为
隐现