Menu
全部卡牌
指南
入门指南
进阶指南
牌阵
因果
认知三角
十二因缘
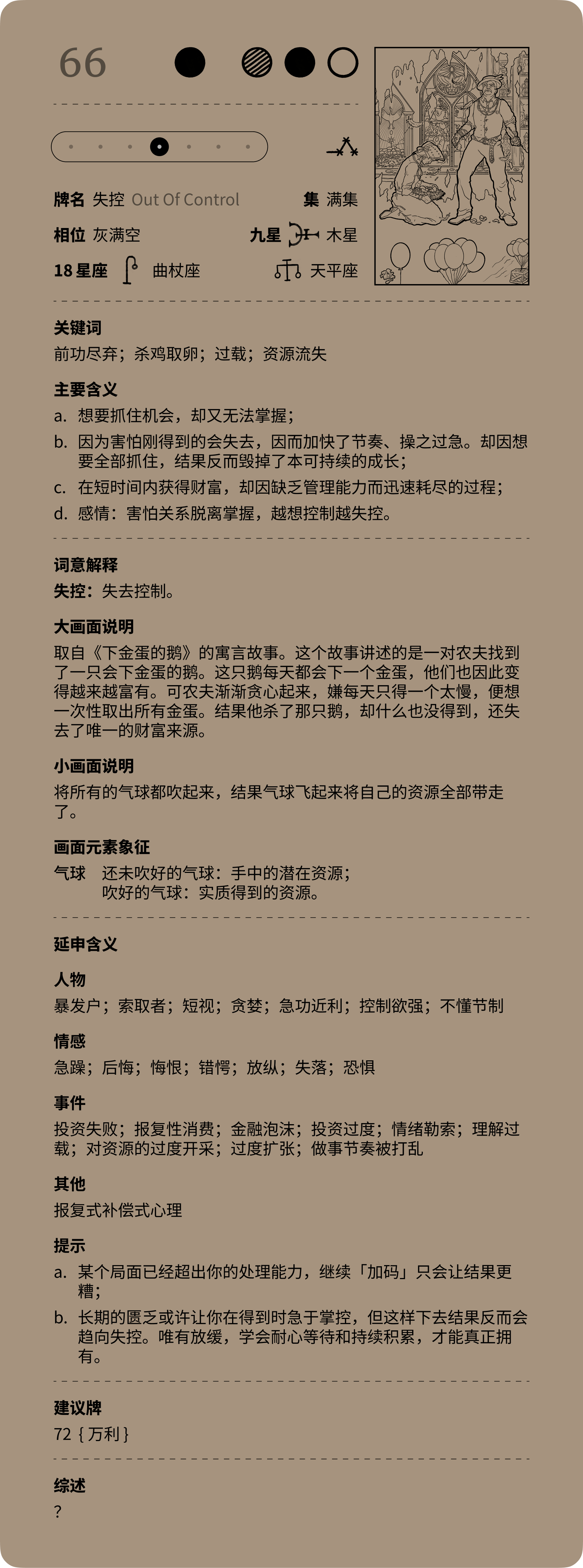
失控
Updated on
2025/12/11
Related posts
惊觉
回溯
业力
转达
犬儒
革新
出离
指引
迷途