Menu
全部卡牌
指南
入门指南
进阶指南
牌阵
因果
认知三角
十二因缘
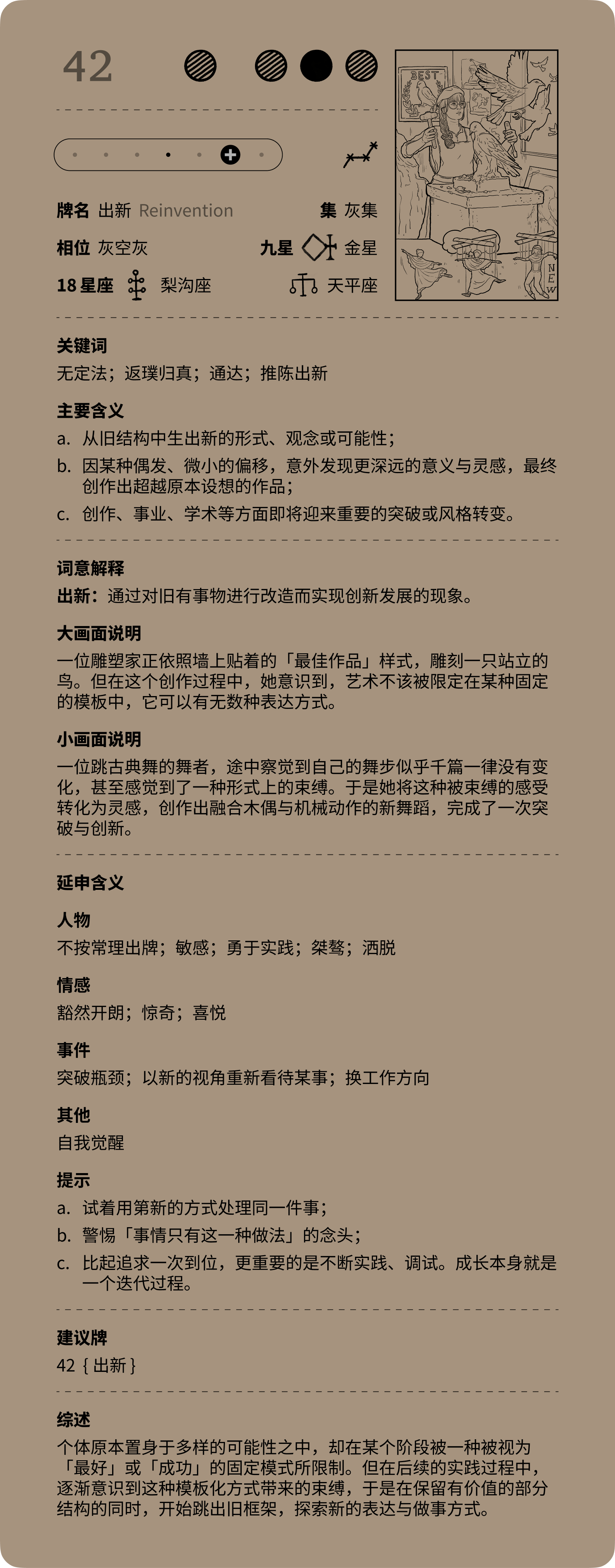
出新
Updated on
2025/12/11
Related posts
转念
发觉
钻研
指引
启示
出离
领悟
萦扰
回溯