Menu
全部卡牌
指南
入门指南
进阶指南
牌阵
因果
认知三角
十二因缘
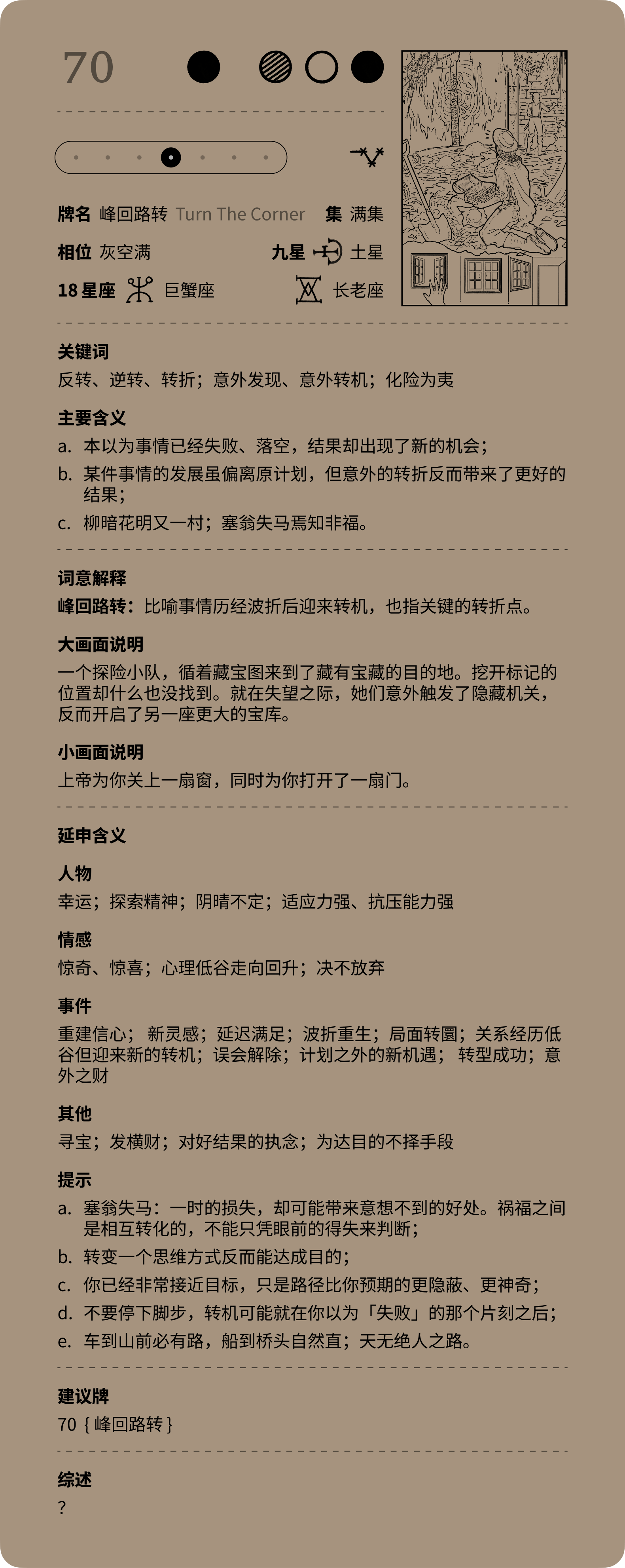
峰回路转
Updated on
2025/12/11
Related posts
指引
回溯
菩提
启示
闪念
出离
转念
钻研
顿悟