Menu
全部卡牌
指南
入门指南
进阶指南
牌阵
因果
认知三角
十二因缘
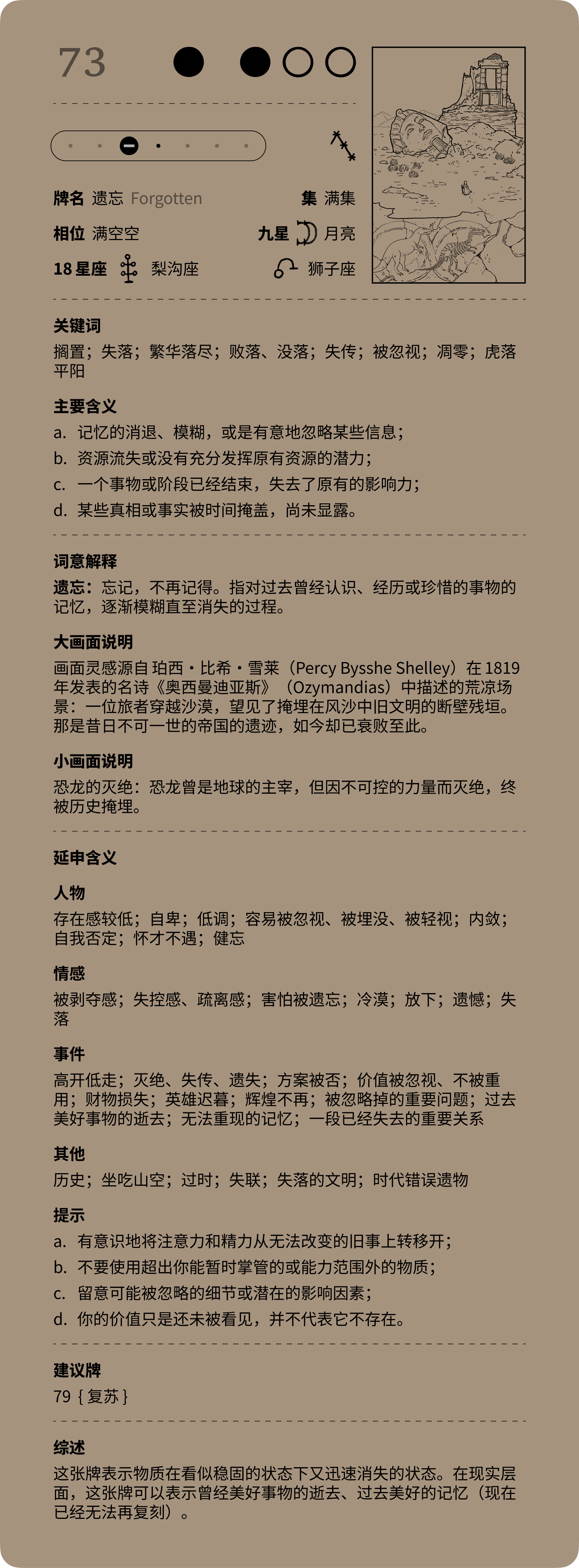
遗忘
Updated on
2025/12/11
Related posts
法执
泯灭
困局
萦扰
卫道
虚无
挣扎
菩提
启示