Menu
全部卡牌
指南
入门指南
进阶指南
牌阵
因果
认知三角
十二因缘
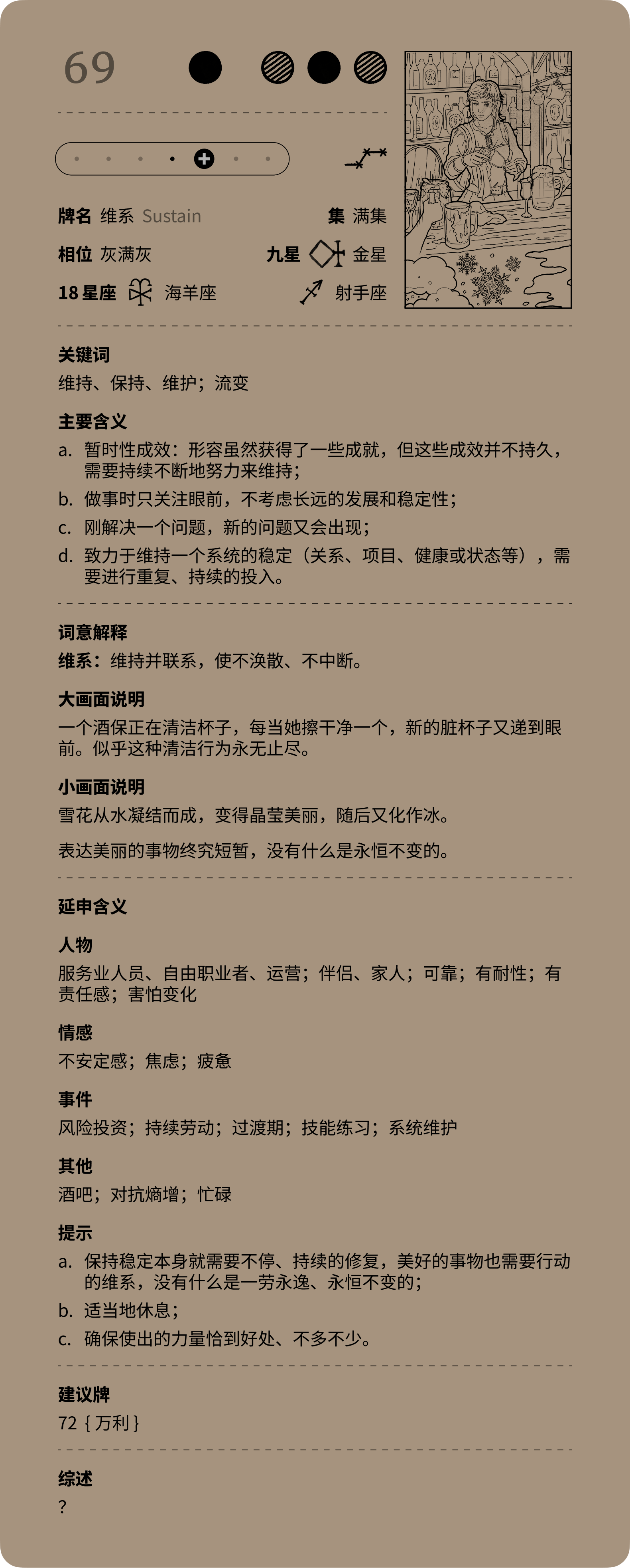
维系
Updated on
2025/12/11
Related posts
离相
萦扰
隐现
虚无
发觉
范式转移
启示
关注
领悟