Menu
全部卡牌
指南
入门指南
进阶指南
牌阵
因果
认知三角
十二因缘
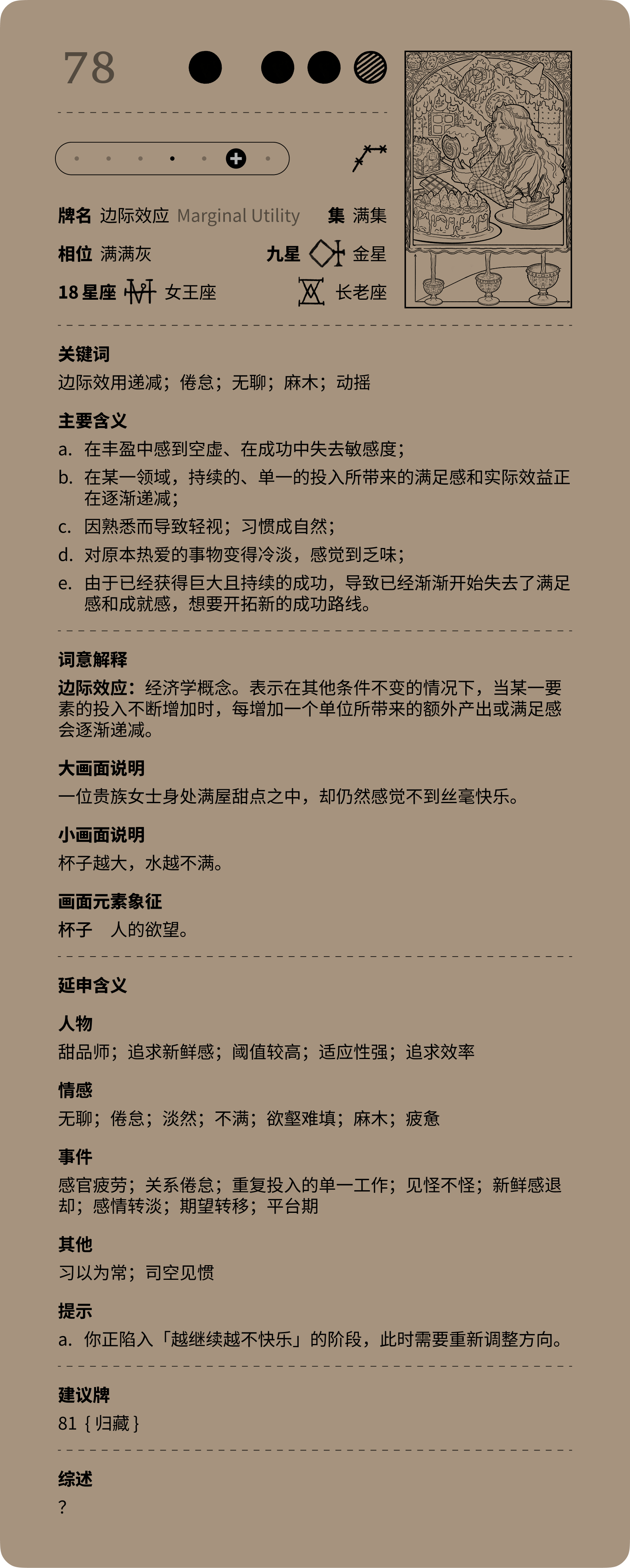
边际效应
Updated on
2025/12/11
Related posts
多元
回溯
求索
聚焦
挣扎
萦扰
出新
无为
发觉